中国炼铁网欢迎您!

中国炼铁网

当前位置: 主页 > 技术文摘库 >
  • [技术文摘库] 邢钢炼铁优化配矿及稳定原料生产实践 日期:2020-06-05 10:35:23 点击:424 好评:0

    摘要:阐述了邢钢炼铁原料生产的思路和实践以及几种常用的测算模型。介绍邢钢炼铁在原料的选择、使用,配矿的优化以及高炉用料平衡上做的工作。包括原料性价比排序的测算方式...

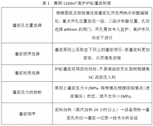
  • [技术文摘库] 河钢舞钢1260m3高炉炉缸长寿维护生产实践 日期:2020-06-01 17:08:05 点击:703 好评:0

    摘 要:针对舞钢1260m3高炉炉缸长寿维护的措施及效果进行了分析总结。对高炉内部耐材受损以及低炉温操作导致炉缸侵蚀加快,炉缸局部温度持续升高的问题,采取灌浆、建立炉缸侵蚀...

  • [技术文摘库] 水钢1350m³高炉提高煤比实践 日期:2020-06-01 17:02:02 点击:319 好评:0

    摘要:对水钢1350m³高炉提高煤比生产实践进行了总结,高炉采取了加强原燃料管理、优化高炉操作、提高顶压和风温、提高富氧率等措施,使得煤比大幅度提升达到了降本增效的效果。...

  • [技术文摘库] 首钢京唐烧结原燃料粒度匹配性研究与应用 日期:2020-06-01 16:49:37 点击:381 好评:0

    摘要:首钢京唐炼铁作业部在全进口富矿粉烧结的条件下,结合厚料层烧结特点对燃料基础性能进行测试,分析不同燃料粒度的燃烧特点,通过烧结杯试验研究不同燃料粒级区间搭配与...

  • [技术文摘库] 长钢8号高炉炉缸温度升高的护炉措施 日期:2020-06-01 16:44:21 点击:265 好评:0

    摘 要:对长钢8号高炉炉缸温度升高后的护炉操作情况进行了分析总结。8号高炉炉缸二段冷却壁热流强度超出报警值(9.3kW/m2),多处温度升高。为此,采取了压浆、加大冷却强度、配加高钛...

  • [技术文摘库] 宁钢2号高炉高煤比生产实践 日期:2020-06-01 16:37:48 点击:532 好评:0

    摘要:宁钢2号高炉(2500m3)通过强化原燃料质量管理、优化布料制度、稳定合适的风速和动能,提高炉温的管理标准,减少炉温波动等办法,2017年一季度煤比逐月增加,到3月份煤比提升...

  • [技术文摘库] 酒钢7号高炉优化休送风操作实践 日期:2020-06-01 16:28:16 点击:262 好评:0

    摘要:本文对酒钢7号高炉(2500m3)历次60h计划检修过程中存在的问题进行了总结,通过不断优化高炉休送风操作,摸索出酒钢7号高炉在60h长期检修状态下,快速恢复炉况的操作方法。...

  • [技术文摘库] 烧结矿质量及其对高炉冶炼主要操作指标的影响 日期:2020-06-01 10:58:10 点击:2691 好评:0

    摘 要:本文阐述了烧结矿在高炉炼铁中的地位和作用,阐明了烧结矿质量的内涵,分析了烧结矿的化学成分、物理性能和冶金性能对高炉冶炼主要操作指标的影响,提出了烧结生产改善...

  • [技术文摘库] 安钢2200m3高炉中修开炉达产实践 日期:2020-06-01 10:30:17 点击:365 好评:0

    c摘要 安钢2 200 m3高炉在因环保限制停炉打水降料面不彻底,炉缸只局部清理情况下中修后开炉,在开炉4天就实现了达产。总结了成功和不足之处,为以后高炉快速开炉、达产积累了经...

  • [技术文摘库] 首钢通钢3号高炉并罐偏析的影响及操作对策 日期:2020-06-01 09:42:52 点击:445 好评:0

    摘 要:首钢通钢3号高炉的炉顶设计为并罐无料钟炉顶工艺,从开炉以来,针对炉顶并罐粒度偏析和圆周布料不均匀的问题,通过摸索采取措施逐步解决上部制度调节的不利影响,从而...

  • 首页
  • 上一页
  • 139
  • 140
  • 141
  • 142
  • 143
  • 144
  • 145
  • 146
  • 147
  • 148
  • 149
  • 下一页
  • 末页
  • 5965956