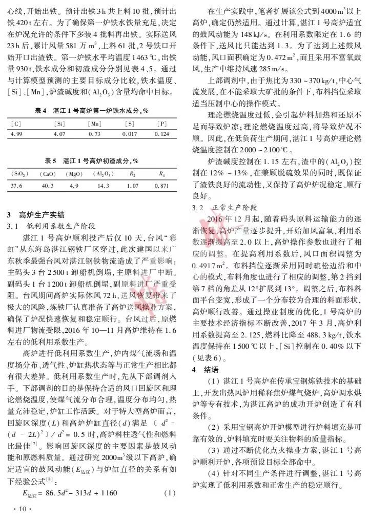
-
宝钢湛江1 号高炉开炉及生产实践 敖爱国 廖建锋 (宝钢湛江钢铁有限公司) (中冶赛迪) 摘 要 宝钢湛江1 号高炉传承和借鉴了宝钢先进的炼铁技术经验,进行了一系列设计和设备优化。在开炉准备及开炉过程中,以宝钢高炉开炉模型为指导,实现了顺利开炉。投产后仅10 天受台风影响高炉被迫休风72h,为此认真制订送风恢复操业方案,确保炉况快速恢复和稳定顺行。在原燃料进厂物流恢复后,及时调整操业参数,高炉的主要技术经济指标不断改善,利用系数提高至2.125,燃料比降至488.3kg/t。
关键词 特大型高炉 烘炉 开炉 利用系数





(责任编辑:zgltw)







