-
张永忠 王跃飞 周茂军
(宝山钢铁股份有限公司炼铁厂)
摘 要 本文详细阐述了宝钢三烧结在废气治理、废水治理、固废处置以及噪声治理等方面采取的污染防治技术对策及措施,并重点介绍了烧结烟气活性炭脱硫脱硝工艺技术、制酸及废水预处理工艺技术、环境除尘高效运行技术措施、环冷机热废气综合利用技术等。三烧结在采取各种针对性污染防治措施后,符合清洁生产和节能减排的要求,减排效果明显,以技术改造践行了宝钢环境经营的理念和战略。
关键词 烧结;污染防治;脱硫脱硝;环境除尘;减排
1 概述
经过多年的高负荷生产运行,原三烧结设备状态整体不佳,工艺设备功能精度下降,节能环保装备水平落后,环保指标不能满足最新标准要求。因此,对三烧结实施了节能环保降本增效的大修改造。新三烧结于2015年1月份开工建设,2016年10月底投入运行。新三烧结以具有世界先进的工艺装备和节能环保水平的660 m2烧结机替代原有495 rn2烧结机,污染物排放严格按最新实施的行业特别排放限值标准。在工程设计及实施过程中,特别关注烧结生产过程中的废气、废水、固废及噪声等污染源的防治和治理,采取了各种针对性污染防治措施,减排效果明显。三烧结大修改造通过自主集成创新在实践绿色制造,从而践行着宝钢环境经营的理念和战略。新三烧结的工艺流程从原料、熔剂、燃料的接受贮备开始,至成品烧结矿输出为止。具体包括原料、熔剂、燃料的接受、燃料破碎、配料、混合及制粒、铺底与布料、点火、烧结与冷却、抽风及除尘、烧结矿筛分、成品烧结矿取制样检验以及成品烧结矿输出。本文重点介绍废气治理、废水治理、固废处置以及噪声治理等方面的技术对策和措施。
2 废气治理
2.1 烧结烟气净化
新三烧结的主排烟气先后经过主电除尘器、活性炭脱硫脱硝设施处理后,达到《钢铁烧结、球团工业大气污染物排放标准》(GB28662—2012)表3限值要求,由200 m高主烟囱排放。
(1)机头除尘三号烧结机头部配置有2台卧式双室四电场的主电除尘器,采用16台1.8A/85KV的一体化高频电源。通风截面积560 m2,设计出口含尘量≤50 mg/Nm3。主电除尘器输灰系统以一、二电场为回收系,三、四电场为废弃系。收集的粉尘采用“刮板输送机+斗式提升机”方案,一、二电场粉尘采用气力输送方式送往配料室,三、四电场粉尘由罐车抽引运至宝钢固废物处理设施集中处理。
(2)脱硫脱硝
新三烧结的烟气脱硫脱硝采用活性炭二级吸附工艺,设置二套烟气脱硫脱硝设施,实现二氧化硫、氮氧化物、二嗯英、重金属等污染物一体化脱除。经主抽风机排出的烧结烟气经过混匀器混合后,分成两路进人烟气脱硫脱硝设施。混匀后的烟气先经一级增压风机进入一级吸附塔,再通过二级增压风机进入二级吸附塔,每级吸附塔人口前均可喷人氨一空气混合气,氨气浓度≤5%。烧结烟气依次经过吸附塔的前、中、后三室,烟气中的污染物被活性炭层吸附或催化反应生成无害物质,净烟气经由烧结主烟囱排放。活性炭由塔顶加入到吸附塔中,并在重力和塔底的圆辊给料机的作用下向下移动。吸收了SO:、NO,、二嗯英、重金属及粉尘等的活性炭经输送装置送往解析塔进行解析,解析出的富含SO:混合气体(SRG)送往制酸系统制取98%浓硫酸,制酸尾气返回到活性炭脱硫脱硝设施人口处再一并处理。解析后的活性炭经过筛分将小于1.2 rnl'n的细颗粒活性炭及粉尘去除,可提高活性炭吸附能力。
筛上的活性炭通过输送机输送至吸附塔循环利用,细颗粒活性炭及粉尘送至高炉或烧结,作为固体燃料回收利用。

(3)二嗯英防治
烧结是钢铁厂内二嗯英产生和排放的主要工序之一。除了通过活性炭脱硫脱硝设施对烧结烟气中二嗯英进行脱除之外,宝钢还采取了烧结工序减少使用杂辅料、取消烧结矿喷洒氯化钙溶液、减少料场洒水、停用串接水和喷洒抑制剂等综合措施,减少烧结原料中氯化物、有机物等含量,从而实现烧结工序“源头控制+过程抑制+末端治理”的二嗯英防治技术。
2.2 环境除尘系统
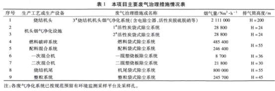
烧结工序有多个生产过程将产生大量粉尘,需要对各产尘点、产尘设备以及转运环节采取综合有效的除尘措施。新三烧结的燃料破碎车间、配料室、烧结机尾、成品整粒系统产生的含尘废气,经过收集后采用袋式除尘器进行处理;一次、二次混合机含湿含尘废气经过收集后采用塑烧板除尘器进行处理;机头烟气的活性炭脱硫脱硝设施产生的含尘废气经过收集后采用袋式除尘器处理,并设置1套负压吸尘系统。以上废气经过净化后达到《钢铁烧结、球团工业大气污染物排放标准》(GB28662—2012)表3限值要求,再分别由各除尘系统相应排气筒排放。本项目主要废气治理措施情况见表1。

基于高效率和高运转率的考虑,环境除尘系统采取了如下主要技术措施:
(1)采用高效率的低压脉冲袋式除尘器和塑烧板除尘器为净化设备,袋式除尘器采用大集中除尘系统,以便于管理和维护。
(2)袋式除尘器采用分室在线清灰方式,塑烧板除尘器采用全室在线清灰方式,均通过脉冲控制仪直接控制,可采用定时和定差压两种控制方式。
(3)塑烧板除尘器主要用于处理强力混合机和二次混合机出口部位含水蒸汽的生石灰消化粉尘,采用强疏水疏油性、超高粉尘捕集效率,以及良好透气性的塑烧过滤板,过滤风速≤O.55 m/min,设计净化后粉尘排放浓度≤10mg/Nm3。
(4)塑烧板除尘器与燃料袋式除尘器收集的粉尘可直接返生产利用,配料、机尾、整粒三套脉冲袋式除尘器输灰设备采用完全密闭的气力输送方式予以回收,可有效抑制粉尘二次污染。
(5)袋式除尘器具有离线分室检修的功能,全面积过滤速度约0.70 m/min,单室离线清灰或检修时过滤风速均在0.80 m/min以下。烧结机尾含尘废气经过负压重力挡板沉降式预处理器后,再进入机尾袋式脉冲除尘器。
(6)结合不同系统含尘废气性质,对袋式除尘器选取针对性滤袋材质,以满足透气率和机械强度要求。
(7)对不同系统除尘管道的弯风管及三通管等易磨损部位采取针对性耐磨技术,以延长除尘管道使用寿命,减少维护工作量。
(8)在囝>300 mm的除尘管道设置阻力平衡器,在彩≤300 mm的除尘管道设置插板阀,有效控制系统各分支管的阻力平衡,确保系统运行可靠。在各抽风点支管上设置检测孔,以便复核风量平衡。
2.3 无组织排放治理新三烧结除了对具备收集处理条件的废气采用除尘、活性炭吸附等措施以减少污染物排放之外,还采取了有效的无组织排放治理措施。
主要包括:
(1)主要车间厂房、皮带输送机、转运站采用封闭型式。如燃料破碎系统、配料系统、混合机、烧结机主厂房、成品筛分系统,以及转运站等采用全封闭车间型式,皮带输送机采用通廊型式。
(2)物料外排口设置微雾抑尘装置。在燃料破碎系统的转运站及粗焦槽排焦卡车受料处安装2套微雾抑尘装置,与排焦口的排焦作业同步运行,并满足物料加湿量≤5%及无组织排放浓度≤5 mg/Nm3的要求。既满足物料水分控制要求,又有效控制了排料扬尘。
(3)在燃料破碎车间、配料室、一二次混合室及成品筛分室前转运站,共设置4套主机固定安装的真空清扫干式吸尘设备,用于清扫相应区域的积灰和散料,所收集的粉尘和物料能够返回皮带机或集中排放。
(4)原料系统部分皮带增设水洗装置。新三烧结皮带机水洗装置对原料系统3条胶带机返程表面进行水洗处理,分别设置冲洗污水点,然后集中进行处理。冲洗污水通过叠螺机进行压滤处理,产生的泥饼返回配料胶带机上。浓缩后的溢流污水再用于冲洗返程胶带机表面粘料。
(5)加强环冷机冷却废气无组织排放治理。烧结环冷机高温段(1、2号排气筒)风量约108万Nm3/h的热废气经由余热锅炉,生产高参数与低参数两种低压蒸汽,废气经再循环返回冷却风道,实现闭路循环。另有12.84万Nm3/h的热废气用于点火助燃及热风保温。环冷机中温段(3号排气筒)热废气经过有机介质朗肯循环ORC装置进行低温余热发电,排出的废气再与4号排气筒废气共约120万Nm3/h一并返回烧结机上方的热风罩,不对外排放。环冷机排料端附近约46万Nm3/h的低温废气,通过冷却风机串级利用技术,引入鼓风机进口,再经鼓风机返回冷却风道作为烧结矿冷却介质,减少粉尘无组织排放。
3 废水治理
新三烧结通过实行雨污水分流、循环冷却水系统强制排污水经过滤处理循环利用、烟气净化设施配套制酸及废水预处理系统、采用有效的防腐防渗等措施进行废水治理,具体如下:
(1)实行雨污水分流治理
烧结区域地面雨水和路面冲洗水经雨水口收集后,就近有组织排人厂区雨水管网。液密封环冷机水槽排水经管道接出后排至厂区污水管道。生活污水纳入全厂生活污水管网,送中央生活污水处理厂统一处理后,作为工业用水补充水回用于各生产环节。焦炉煤气管道排水收集至酚水坑,定期用罐车送至宝钢化工公司酚氰废水处理站进一步处理。化工酚氰废水处理站出水70%作为工业循环水补充水回用,其余30%用于料场洒水、烧结拌料等,实现对外零排放。
(2)循环冷却水无外排
循环冷却水系统将工艺设备排出的冷却水输送至热水池,再用泵加压至循环水池顶部的冷却塔进行冷却后,冷却水自流至冷水池循环使用。其中,普压循环泵出口设有全自动过滤器对部分循环水进行过滤处理,其反冲洗水送至混合机循环利用,不排放。
(3)生产废水处理
烟气净化设施制酸系统产出酸性废水约1.5m3/h,以及制酸区域少量冲洗地坪水,送至两台烧结机共用的废水处理站(处理能力3 m3/h)内,通过“调节池_微电解反应装置一中和槽一有机物反应槽一PAM絮凝槽一沉淀池一陶瓷过滤器_蒸氨塔_÷外送至化工”的工艺进行预处理,以达到《钢铁工业水污染物排放标准》(GBl3456—2012)表2中“车间排放口限值”要求。预处理后的水由槽罐车运送至化工公司进行后续处理,泥饼返烧结生产利用。
(4)防渗防腐
烟气净化设施的配套制酸及废水预处理系统采用了有效防渗、防腐措施。调节池等构筑物采用地上设置方式,金属材质的槽罐采用内衬耐酸砖或衬塑处理,地面以及酸沟处均采用花岗岩防腐;采用现浇钢筋混凝土池类结构,混凝土强度等级不低于C35,抗渗等级s8。区域内地坪均采用防渗材料。考虑硫酸装置内气相、液相介质腐蚀严重,且主要设备均超大、超重,故建构筑物一般均采用钢筋砼框架或排架结构辅之以相应的防腐措施。以上措施再辅以加强日常维护和管理,将有效避免对土壤和地下水造成污染。
4 固废处置
新三烧结生产运行过程中产出的固体废物主要包括除尘灰、废活性炭、废水处理污泥、废催化剂等,项目采取分类收集处置措施。
(1)除尘灰
新三烧结机头主电除尘器输灰系统以一、二电场为回收系,三、四电场为废弃系。收集的粉尘采用“刮板输送机+斗式提升机”方案,一、二电场粉尘采用气力输送方式送往配料室,三、四电场粉尘由罐车抽引运至宝钢固废物处理设施集中处理。配料、机尾、整粒、余热锅炉系统粉尘通过气力输送设备进入配料室粉尘仓,燃料除尘系统粉尘通过刮板输送机、皮带输送机进入配料室燃料仓,均再次参与烧结配料,实现回收利用。
(2)废活性炭
由烟气净化设施解析系统筛除的废活性炭(细颗粒活性炭及粉尘)被输送至活性炭粉仓,再通过吸引式罐车运输至高炉喷煤系统或烧结燃料系统作为固体燃料使用,实现焚烧处置。
(3)废水处理污泥
从烟气净化设施的配套制酸及废水预处理系统中产生约400 t/a的少量污泥,由密闭卡车送至原料场,配人烧结混匀矿,实现返烧结生产综合利用。
(4)废催化剂
为了确保SO:转化率,降低制酸尾气中SO:含量,制酸及废水预处理系统转化工段使用少量钒催化剂。投产初期不产生废催化剂,预计3年后产生废催化剂约1.1 t/a。届时将按上海市危险废物管理要求进行申报、备案和处置。
5 噪声治理
烧结生产过程中主要的噪声源包括破碎机、振动筛、振动给料机、除尘风机、烧结主抽风机、环冷鼓风机、助燃风机等。新三烧结采取了选用低噪声设备、装设消声器及密闭隔声等主要防护措施,从而确保不会对厂界噪声产生明显影响。具体措施如下:过气力输送设备进入配料室粉尘仓,燃料除尘系统粉尘通过刮板输送机、皮带输送机进入配料室燃料仓,均再次参与烧结配料,实现回收利用。
(2)废活性炭
由烟气净化设施解析系统筛除的废活性炭(细颗粒活性炭及粉尘)被输送至活性炭粉仓,再通过吸引式罐车运输至高炉喷煤系统或烧结燃料系统作为固体燃料使用,实现焚烧处置。
(3)废水处理污泥
从烟气净化设施的配套制酸及废水预处理系统中产生约400 t/a的少量污泥,由密闭卡车送至原料场,配人烧结混匀矿,实现返烧结生产综合利用。
(4)废催化剂
为了确保SO:转化率,降低制酸尾气中SO:含量,制酸及废水预处理系统转化工段使用少量钒催化剂。投产初期不产生废催化剂,预计3年后产生废催化剂约1.1 t/a。届时将按上海市危险废物管理要求进行申报、备案和处置。
5 噪声治理
烧结生产过程中主要的噪声源包括破碎机、振动筛、振动给料机、除尘风机、烧结主抽风机、环冷鼓风机、助燃风机等。新三烧结采取了选用低噪声设备、装设消声器及密闭隔声等主要防护措施,从而确保不会对厂界噪声产生明显影响。具体措施如下:
(1)破碎机、震动筛、震动给料机等选用低噪声设备。
(2)主抽风机、环冷风机、助燃风机和露天布置的除尘风机均采用低噪声设备,同时安装消声器,风机外壳包覆隔音材料,并且将主抽风机安装在封闭风机房内。
(3)对水泵等单体设备设置单独基础进行减振。
(4)通过绿化及建构筑物隔声、距离衰减等综合性措施控制噪声。
6 结语
宝钢股份在三烧结大修改造工程中,采用新工艺、新装备、新技术,形成了烧结生产典型工艺流程。在废气治理、固废处理以及噪声治理等方面采取了针对性的污染防治技术对策及措施,以技术改造践行了宝钢环境经营的理念和战略,符合钢铁行业清洁生产和节能减排的要求,减排效果显著,将促进宝钢打造示范性样板烧结工厂。
(责任编辑:zgltw)







