-
常 李 王运练 吕昌贺
(江苏沙钢集团有限公司)
摘 要 本文主要阐述沙钢2号2680m3高炉针对炉顶煤气上升管道局部内衬耐材脱落、局部管壳温度超出设计上限,短时最高温度可达到270℃,严重威胁高炉安全运行的问题,创新修补方法,利用高炉计划休风机会,在炉顶煤气上升管道局部内衬耐材脱落部位,采用管壳开孔“开窗”不进人高压微水清理、开孔对面270°喷涂和孔口“挂摸”喷涂等新型方法进行修补处理,修补后管壳温度长期保持低于110℃,达到标本兼治的效果。
关键词 炉顶煤气上升管道 内衬耐材脱落 新型修补方法
1 生产概况
沙钢2号2680m3高炉于2004年9月18日建成投产,第二代炉龄于2012年11月3日大修结束开炉。高炉本体设有28个风口、2个铁口。采用了当今世界上较为先进的无料钟炉顶、铜冷却壁、薄壁炉衬、软水密闭循环、INBA渣处理系统、DAVY锥型煤气清洗、TRT余压发电等先进技术。由武汉钢铁设计总院负责设计、中国一冶负责施工建造。
沙钢2号2680m3高炉第二代炉龄开炉以来,长期采取“疏导中心抑制边缘”的操作思路,炉况稳定顺行较好,过程中无中等及以上的炉况波动,无崩、滑料及悬料等恶性事故,操作炉型合理、规整完好,炉墙无结厚结瘤现象。炉顶温度长期控制在95-130℃,设备异常情况下短时间异常顶温不超200℃,冷却壁热负荷保持在80-90Gj/h,边缘气流稳定,高炉利用系数长期稳定在2.50t/(m3.d)以上,整体生产指标完成较好。
沙钢2号2680m3高炉炉顶煤气上升管道管壳局部温度设计上限130℃,整体管壳设计上限温度110℃。炉顶(东北角方位)煤气上升管根部、弯头处(图1)于2019年5月份开始出现局部内衬耐材脱落,局部管壳温度上升到180℃左右,管壳表面油漆出现局部脱落,高炉临时采取降顶压、控风压等防护措施,管壳局部温度上涨趋势得到了一定程度的缓解,但未得到有效根治,9月份管壳局部钢壳最高温度已上升达到270℃,为确保高炉运行安全,期间高炉多次休风,采用压板、堆焊等方式检修处理,以及外部加氮气吹扫冷却,但效果不佳。隐患尚未得到彻底解决,高炉复风生产一段时间后,补焊的焊缝再次出现焊缝开裂、蹿风等异常现象,耐材脱落部位温度持续升高,严重威胁高炉安全生产。
2 修补效果
为解决攻克以上难题,沙钢炼铁厂组织分厂、车间两级相关技术人员根据高炉工况使用要求,以及查看《炉顶粗煤气系统结构设计图》及炉顶现场施工条件,创新优化修补方法,不断论证完善施工方案。沙钢2号2680m3高炉于2019年11月13-16日利用计划休风机会,在炉顶煤气上升管道局部内衬耐材脱落部位,采用管壳开孔“开窗”不进人高压微水清理、开孔对面270°喷涂和孔口“挂摸”喷涂等新型方法进行修补处理,修补后管壳温度长期保持低于110℃以内(设计温度110℃),管壳焊缝完好无开裂、无漏气等异常现象,达到彻底消除安全隐患的目的,达到标本兼治的效果。详见表1。

3 修补方案
新型修补方法:利用高炉计划休风机会,在炉顶煤气上升管耐材脱落部位管壳开孔(开窗)采用正常气割焊接;孔口恢复采用二氧化碳气体保护焊接;管道内衬松动耐材清理采用高压微水清理、开孔对面270°采用焊接锚固钉+湿法喷涂(无模浇筑);开窗部位及周边采用“挂模”浇筑。
修补施工用时计划节点:沙钢2号2680m3高炉本次修复方案计划用时66小时,实际检修施工用时48个小时。详见表2。

喷涂耐材选择:原设计耐材(致密粘土砖+FN140重质喷涂料)的特性,本次修补采用溶胶结合刚玉莫来石浇筑料对内部耐材脱落部位进行喷涂修补。

4 新型修补方法的优势
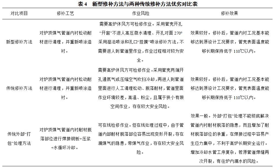
新型“开窗”、“挂摸”喷涂修补方法,相较于行业传统外部“打包”处理方法或分段整体更换,新型修补方法优势较为明显:一是修补工艺较为先进,采用“开窗”、“挂摸”喷涂修补方法,作业工序相对较为简单,施工难度小,检修费用少。二是新型修补方法不需要进人到管道里作业,作业过程相对较为安全。三是修补效果较好,修补后能够达到标本兼治的效果,修补后管壳温度能够长期保持低于110℃以内。
传统修补方法主要做法是利用高炉计划休风机会,在高炉炉顶煤气上升管道内衬耐材松动脱落部位,采用管壳两端开孔通氮气或压缩空气吹扫冷却,再进人到管道里面进行人工清理松动、脱落耐材,管道里面作业环境较差,高温、粉尘,且属于狭小有限空间作业,存在较大安全风险。
行业传统外部“打包”处理方法,主要是对炉顶煤气管道内衬耐材脱落部位进行“打包”即焊接钢板+压浆+水循环冷却。虽可在线检修作业,但在线处理过程中,由于管道内部耐材脱落部位容易出现变形开裂,存在漏煤气的隐患,带煤气作业,存在较大安全风险。而且打包后只能治标不本,效果一般。外部“打包”处理不仅不能彻底解决管道内衬耐材脱落的隐患,而且还增加了耐材脱落部位的承重,在焊接过程中容易产生应力集中,不利于高炉长期安全运行。增加冷却水管工序复杂,若原管道焊缝再次开裂,有往炉内漏水的风险。
分段整体更换效果虽好于以上两种修补方法,但由于炉顶煤气上升管道是炉顶系统承重主要组成结构,分段整体更换整体施工难度大,需要超大型起重机起吊安装,检修用时较长费用高,而且存在炉顶重大坍塌安全隐患,目前行业内已基本不再做分段整体更换的考虑。



(责任编辑:zgltw)







