-
唐晓东 杨建鹏 张振峰
(陕钢集团龙钢公司炼铁厂)
摘 要 高炉热风炉热风出口及管道三岔口承受1300℃以上高温和0.3-0.4Mpa高压,且在热风炉燃烧与送风工作周期中在应力作用下频繁运动,工作环境极其恶劣,热风出口钢壳高温,砖衬倒塌是最常见的问题,同时属重点管控部位,龙钢炼铁厂技术人员通过对热风出口力学结构、损坏机理及耐材性能分析研究实践,总结了一套管控及修复经验,取得了良好效果
关键词 高炉 热风炉 热风出口 管道三岔口
龙钢炼铁系统共有5座高炉、其中1280m3高炉两座。1800 m3高炉三座,配置热风炉均为改进顶燃式,热风炉高温部位耐材选用硅质,热风出口及热风支管三岔口采用组合砖结构,设计风温1200℃,其工艺指标如表1。

热风炉热风出口及热风支管三岔口由于承受1300℃以上高温和0.3-0.4MPa高压,且在热风炉燃烧与送风工作周期中在应力作用下频繁运动,工作环境极其恶劣,热风出口及热风支管三岔口高温、钢壳开裂、砖衬倒塌甚至出现爆喷事故,是热风炉重点管控部位,也是管控难点。
1 热风出口及热风支管三岔口设计结构特点
龙钢高炉热风炉热风出口及热风支管三岔口内部砌体均采用组合砖结构,炉壳采用Q355B,焊接采用H10Mn2,焊丝,性能符合《焊接钢丝(GB/T14957-1994)》的规定,并按(GB/T5293-1999)选用相匹配的焊剂,热风出口炉身钢壳部位加设加强板;出口砖衬采用高强度组合砖结构,支管热风出口部位采用5层加强砖衬厚度,热风出口及热风支管三岔口结构图如图1、2所示,热风出口砖采用耐压强度高,高温蠕变率低的刚玉莫来石材质组合砖,热风支管三岔口采用高温耐磨抗热振性能好的红柱石复合材质组合砖结构,用来对应恶劣复杂工况环境。

2 热风出口工作环境分析
根据相关研究资料,通过对热风出口建立有限元数据模型,对热风出口受力,变形进行分析设定计算条件为:热风主管钢壳内径2350mm,热风支管钢壳内径2250mm,热风压力400kPa,热风炉热风出口管道周向应力分布如图3所示,从图中可以看出炉壳与热风支管上部交界位置的拉应力数值已经接近钢材的屈服极限水平。是该部位频繁出现开裂的内在原因。
热风炉是在加热和送风交替下工作,因此内压力(盲板力)是周期作用的,炉壳经常受到40余倍压差的反复作用,产生重复应力,周期荷载引起的弹-塑性变形会降低炉壳强度和耐久性,在盲板力作用下,炉壳与管道上部交界处变形量达到17mm,热风出口管道上部轴向位移分布图4所示。

通过以上分析数据可以看出,热风出口承受周期性应力变化,钢壳变形开裂,热风出口耐火砖衬承受1300℃高温及拱顶砖墙重压,工作环境极其恶劣,造成砖衬变形倒塌制约热风炉安全运行。龙钢高炉热风炉热风出口、热风支管三岔口频发钢壳开裂,砖衬倒塌现象,直接威胁高炉安全生产现场如图5、图6、图7、图8所示。

3 针对热风炉热风出口出现的问题,对应管控处置措施
加强热风炉高温部位钢壳温度检测,特别是热风出口及热风支管三岔口等关键部位,岗位实行日检查周汇报,并利用远程红外双视摄像监测系统对各关键点实施全程监控,对将检测数据进行对比分析,判断各温度检测点变化趋势,采取不同的处置措施;

(1)对于热风出口砌体结构完好,钢壳温度不超过130℃,但热风出口相贯线或管道开裂现象,其主要原因在于热风出口钢壳重复应力,周期荷载引起的弹-塑性变形会降低炉壳强度和耐久性,不建议对耐火砌体进行压浆或采取浇注措施,主要从选择炉壳钢种时尽量考虑塑性韧性好耐高温耐腐蚀性能好的钢种,对开裂部位钢壳进行挖补措施解决问题,处理现场如图7所示。
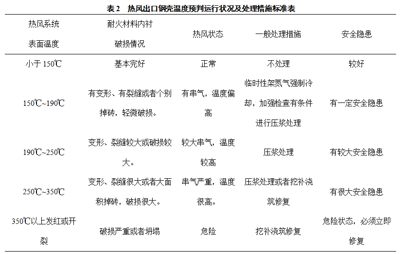
(2)耐火砌体预见性修复处理措施:根据热风炉系统维护经验,认为热风炉炉壳表面温度可以基本反映炉内耐材内衬的实际使用情况,不同钢壳温度的处置措施见下表2。

(3)根据耐火砌体预见性修复处理标准,热风出口采取不同处置措施:
a.针对热风出口钢壳温度在250℃以下但超过150℃的部位采用压力灌浆措施:为保证温度超标区域表面温度降低,其内衬必须恢复到原有的设计状态,灌浆所采用材料要以隔热为主,强度较高,耐热风冲刷,隔热性能好、导热系数低、强度高,并且流动性能好,一次性压入辐射面积大,固化时间较短(200℃环境下,30至60分钟可固化)等。热风炉压浆料理化指标见表3。
b.热风管道砖衬倒塌采用高温陶瓷耐磨浇注料快速修复技术应用:通过长期验证,对于热风出口、热风支管三岔口出现掉砖、更换热风阀热风支管掉砖需要进行挖补浇注施工时,使用好运祥高温陶瓷耐磨浇注料凉炉支模浇注或热态吊模浇注方法,均取得良好效果。


3号高炉大修期间对混风室砖衬进行检查,发现入口砖衬倒塌,采用顶杆支模浇筑新工艺,从管道降温至修复完成,仅用72小时,修复效果良好,实现联合管道修复不影响热风炉正常保温的技术创新。

根据生产运行实际,在龙钢新建5#高炉项目中,通过与项目总包方进行深度技术交流,对容易出问题的热风支管三岔口采用下半圆砌砖,上半圆采用好运祥高温陶瓷耐磨浇注料整体浇筑优化结构,高炉投运5年,热风支管三岔口钢壳温度稳定,整体结构良好。


4 结语
针对热风出口、热风管道三岔口存在问题,通过系统分析,系统管控,科学运用新技术新材料、新装备,找准处置措施,龙钢高炉热风炉热风出口及热风管道三岔口得到有效控制,在高炉风温达到1200℃工况条件下,热风炉状态稳定,说明管控处置效果良好,为炼铁高炉工艺安全做出贡献。
5 参考文献
[1] 陈秀娟,王永涛,吕宇来,吴启常.顶燃式热风管道盲板力问题分析[J].炼铁,2012.6.
[2] 中冶武建院公司《热风炉压浆技术说明》.
[3] 河南好运祥耐火材料公司《高温耐磨浇注料技术说明》.
[4] 中冶南方龙钢1800m3高炉设计说明.
(责任编辑:zgltw)







