2021年12月,由中国国际工程咨询有限公司组织召开“广西平陆运河”的项目评审会,设北京和南宁两个分会场。从广西交通厅自己的官方报道来看,“广西”和“平陆”两个词,只在备注简介里出现,项目正式名称是:西部陆海新通道运河工程。评审会上,广西发改委副主任黄文川说:“希望专家和代表站在国家发展战略的高度和全局发展的角度,以专业视野对项目提出意见和建议”。然后广西交通厅副厅长胡华平补充说:“平陆运河是新中国成立以来我国开辟的首条江海联运战略大通道”。可以看到广西官方不希望大家把平陆运河简单的看成是一个简单的地方工程,要上升到整个西南。从运河的功能和未来发展模式上来看,应该是参照长三角和珠三角的发展模式,但对广西这一直以来在人们眼中广东的“追随者”来说有这个必要吗?我们都知道没有一种成功是可以完全被复制,特别是在全国完全步入工业化且人力资源越来越紧张的今天,那为什么广西还在上马大型运河项目呢?而且查阅相关资料,十四五全国重点推进建设的三大运河,广西就占了两条,主要包括西部陆海新通道(平陆)运河工程和湘桂、赣粤运河工程等项目。

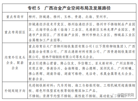
根据现在的平陆运河项目规划,从南宁横州市的水库出发,在十万大山和六万大山的低矮处,打穿分水岭,到钦州灵山县连通钦江,然后顺着自然河道进入北部湾,全长约140公里。其中完全新开挖的河道,只有分水岭越岭段6.5公里,其他段落都是拓宽现有自然水系。整条运河按内河I级航道标准建设,预计可以通行3000吨货船。对于珠江中上游地区来说,从平陆运河出海,比顺流而下去广州缩短了560公里。综合来看,广西的水利建设思路可以概括为“合纵、连横”。平陆运河和南北运河就是南北向“合纵”,加强现有的珠江流域水运可以视为“连横”。不同的建设方向,代表了广西不同的发展战略。格局之大,上马之急,不难看出广西对于水路建设的决心和期望。但随之而来的疑问也油然而生,长三角背后依托于背后丰厚的历史背景和地理位置,已经建立了庞大的工商业体系。其中上汽集团、宝武钢铁、阿里巴巴等世界级企业数不胜数。再看看珠三角,伴随着改革开放成长起一大批高科技龙头企业,腾讯、华为、比亚迪,无疑不是全球高科技企业的代表。简单的生搬硬套,广西能开拓一片属于自己的市场吗?“2021年12月31日,随着贵港宏驰368船舶上航过闸,北部湾港集团旗下梧州长洲船闸2021年过货量达到15227.85万吨,同比增长0.78%,连续第二年超过1.5亿吨,连续第2次超过长江三峡船闸(2021年三峡枢纽年货物通过量为1.5亿吨)。”“12月26日,随着洪亮的汽笛声响起,全年第6000列西部陆海新通道正式发车,圆满完成年度开行任务。开行量由第一年的178列,到2021年6000列,增长了近33倍,为近年我国增速最快的国际班列。”“近日,广西北部湾港集团成立十五周年庆祝大会披露,2021年,北部湾港货物及集装箱吞吐量分别排全国第9位和第8位。数据显示,2021年,港口完成货物吞吐量35822万吨,同比增长21%;集装箱吞吐量完成601万标箱,同比增长19%,两项增速都排名全国沿海主要港口第一,而且远高于全国平均增速(6.8%和2.8%)。”“广西矿产资源种类多、储量大,尤以铝、锡等有色金属为最,是全国10个重点有色金属产区之一,占全国探明资源储量矿种的45.8%,其中64种储量居全国前10位,有12种居全国第1位。在45种国民经济发展支柱性矿藏中,广西探明资源储量的有35种。”全国目前钢铁企业原料进入,产品出口的主要港口分布在唐山港、青岛港、上海洋山港等,随着环保力度的加大和广西物流行业的发展,在广西投资建厂,俨然已经成为一个更好的选择。大力发展运河也正是给投资者更多的信心,给自己增添更多的资本。今年年初广西工信厅发布《广西工业和信息化高质量发展 “十四五”规划》,文章提到:“十四五”时期,广西重点发展先进钢铁新材料、不锈钢,加快发展汽车、家电、装备制造等领域用材,坚持控上游强中游扩下游,全面推广减碳降耗先进技术,推动冶金产品向中高端升级,推进广西企业与央企战略重组,开展国际产能合作,建设原料保障可靠、精深加工突出、优势产品丰富、具有全国重要影响力的产业链。先进钢铁新材料重点发展特种金属材料、高性能结构材料、高强轻质合金材料。不锈钢重点发展300系、400系不锈钢及装饰、厨卫等制品,开发应用于能源装备、环保设备、汽车制造等领域的产品。建设防城港、柳州、梧州、贺州再生钢铁加工产业基地,构建防城港—北海—玉林—梧州不锈钢产业带。先进钢铁新材料、不锈钢目标产值为4000亿元。


目标的制定伴随着的是项目的上马,技术的更新。2022年,广西壮族自治区发展和改革委员会网站发布了《广西壮族自治区重大项目建设推进领导小组办公室印发2022年第一批自治区层面统筹推进重大项目方案的通知》。据统计,共涉及1996个项目,总投资37826.2亿元,年度计划投资4007.9亿元。其中,新开工项目190个,总投资3447.8亿元,年度计划投资282.8亿元。

从2019年开始河北省就已经有多家钢铁企业在广西圈地建厂,其中津西钢铁、赤冀钢铁、九江线材的大型钢企已在广西落户安家。加上本地优质钢铁企业柳钢、广西盛隆、广西钢铁的西部崛起,从冶金行业的角度去着眼未来,也行北部湾会成为下一个工业珠三角。
(责任编辑:zgltw)