产能置换只允许结合现有钢铁项目转型升级实施!
时间:2021-12-22 05:53来源:泰科钢铁 作者:zgltw 点击:
次
福建省工业和信息化厅发布《福建省冶金行业节能降耗能效提升实施方案(2021-2025年)(征求意见稿)》,目标到2025年,通过产能置换和节能技改,全省钢铁、电解铝、铜等重点行业能
-
福建省工业和信息化厅发布《福建省冶金行业节能降耗能效提升实施方案(2021-2025年)(征求意见稿)》,目标到2025年,通过产能置换和节能技改,全省钢铁、电解铝、铜等重点行业能效达到标杆水平的产能比例超过30%(行业能效标杆水平与基准水平详见附件1),冶金行业整体能效水平明显提升,绿色低碳发展能力显著增强。详情如下:
福建省冶金行业节能降耗能效提升实施方案(2021-2025年)(征求意见稿)为贯彻落实党中央、国务院关于碳达峰、碳中和重大战略决策部署,坚决遏制“两高”项目盲目发展,持续推进我省冶金工业节能降碳和绿色转型,全面提高行业能效水平,根据《国家发展改革委等部门关于严格能效约束推动重点领域节能降碳的若干意见》(发改产业〔2021〕1464号)、《国家发展改革委等部门关于发布<高耗能行业重点领域能效标杆水平和基准水平(2021年版)>的通知》(发改产业〔2021〕1609号)精神,结合我省行业发展实际,制定本行动方案。以习近平新时代中国特色社会主义思想为指导,深入贯彻习近平生态文明思想,全面贯彻党的十九大和十九届二中、三中、四中、五中、六中全会精神,立足新发展阶段,完整、准确、全面贯彻新发展理念、构建新发展格局,科学处理发展和减排、整体和局部、短期和中长期的关系,突出标准引领作用,深挖节能降碳技术改造潜力,强化系统观念,推进综合施策,严格监督管理,加快冶金行业领域节能降碳、绿色低碳转型步伐,确保如期实现行业碳达峰目标。到2025年,通过产能置换和节能技改,全省钢铁、电解铝、铜等重点行业能效达到标杆水平的产能比例超过30%(行业能效标杆水平与基准水平详见附件1),冶金行业整体能效水平明显提升,绿色低碳发展能力显著增强。(一)严格项目建设管理。严格控制新增钢铁、电解铝产能,钢铁行业只允许结合现有钢铁项目转型升级实施产能置换,发展省内空缺的和高附加值钢铁品种。提高行业准入门槛,对拟建、在建项目应对照能效标杆水平建设实施,推动能效水平应提尽提,坚决淘汰落后产能和工艺装备。落实项目流程审核,确保项目符合安全、环保、能耗、产业政策和产能置换等相关要求。(二)加快行业节能降碳。对能效低于行业相关能效基准水平的存量项目应在2024年前改造升级,未能按期改造完成的项目坚决予以淘汰退出。引导冶金行业集中集聚发展,鼓励企业兼并重组,提高集约化、现代化水平,形成规模效益、降低单位产品能耗。鼓励国有企业、龙头企业在废钢利用、燃料优化、智能管控、产业协同、绿色物流等方面发挥引领作用,开展节能降碳示范性改造,发布行业能效“领跑者”,引导企业对标对表改造升级。推广先进适用技术节能低碳技术、提高余热自发电率、优化用能结构、推动钢化联产,借力互联网及大数据技术,构建钢铁全过程信息化水平,实现绿色低碳发展。(三)推进行业结构转型升级。加快提升技术装备绿色化、智能化水平。钢铁行业提高短流程炼钢产量占粗钢总量比重,鼓励非高炉冶炼(融熔还原冶炼等)工艺、氢冶炼工艺技术研究;有色金属行业重点推广铜冶炼、电解铝及铜铝深加工行业节能先进适用技术。加快促进产品结构调整,钢铁行业发展H型钢、汽车用板、涂镀钢板、电工用钢、耐腐蚀钢等,不锈钢发展复合材等精深加工、标准和非标配件以及成套设备、家居、建筑装饰等应用产品;有色行业围绕电子工业、IT行业、轻量化车厢用等领域发展高附加值铜、铝材,推动钨、稀土深加工及应用,促进冶金行业产业链延伸发展,进一步提高产业附加值,有效降低能耗强度。(一)建立能效清单目录。各设区市要组织开展钢铁、电解铝等冶金企业现有项目能效情况调查,认真排查在建项目,科学评估拟建项目,按照有关法律法规和标准规范,逐一登记造册,经企业申辩和专家评审,建立企业能效清单目录,能效达到标杆水平和低于基准水平的企业,分别列入能效先进和落后清单,向社会公开,接受监督。(二)促进低效产能有序退出。对《产业结构调整指导目录》规定的淘汰类工艺装备和产能坚决予以淘汰退出(附件2)。通过对钢铁和电解铝行业根据工序能耗水平征收阶梯电价、对限制类钢铁冶炼装备征收差别电价等措施,促使低效产能加快改造升级或退出。完善相关政策支持冶金企业开展节能技术改造,推动企业实现技术装备升级,提升企业能效水平。(三)加大监督管理力度。严格节能、环评审查,加强对冶金行业能效水平执行情况的日常监督和现场检查,加大节能监察工作力度,确保相关政策标准落实落地。压实属地监管责任,建立健全通报批评、用能预警、约谈问责等工作机制,完善冶金行业节能降碳监管体系。(四)强化企业用能监测。加大节能监察执法力度,督促企业健全完善节能管理制度、能源统计制度,建设能耗在线监测系统,按国家相关要求落实能源统计和能源计量要求。全面强化企业能源管理,建立能源管理体系,制定用能管理制度和考核办法,持续改进能源管理绩效,提升能源管理水平,强化能源信息化管控和智能化生产。(五)强化财政金融政策支持。落实节能专用装备、技术改造、资源综合利用等方面税收优惠政策,统筹各级财政资金,支持冶金行业开展节能降碳能效提升工作。积极发展绿色金融,支持金融机构向节能降碳减排效应显著的重点项目提供金融服务,支持符合条件的节能低碳发展企业上市融资和再融资,落实首台(套)重大技术装备示范应用鼓励政策和重点新材料首批次应用鼓励政策。附件:1.冶金行业重点领域能效标杆水平和基准水平(2021年版)冶金行业重点领域能效标杆水平和基准水平(2021年版)

注:红土镍矿冶炼不锈钢工艺能效水平系组织专家结合我省实际研究确定。

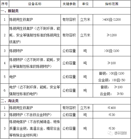
注:限制类、淘汰类装备根据《产业结构调整指导目录(2019年本)》确定。淘汰类装备应立即淘汰,不得生产、销售、使用和转移;限制类装备按规定征收差别电价。
(责任编辑:zgltw)
------分隔线----------------------------