-
引人注目的宝武系又出大动作,12月15日宝武旗下的中钢洛耐科技股份有限公司定于2021年12月15日上午9时召开2021年第96次上市委员会审议会议。这也是宝武继10月12日宣布混改21家企业后的又一利好消息。 
本次即将上市的公司名称:中钢洛耐科技股份有限公司。资料显示,中钢洛耐的前身是中钢集团耐火材料有限公司。2019年12月10日,中钢耐火和中钢集团洛阳耐火材料研究院有限公司联合重组为中钢洛耐。

目前,中钢洛耐主营业务收入主要来源于定形耐火材料、不定形耐火材料与预制件的销售。2018年、2019年、2020年及2021年1-6月,中钢洛耐主营业务收入分别为16.1亿元、17.8亿元、19.7亿元和13.9亿元,主营业务收入复合增长率19.96%。中钢洛耐选择的具体上市标准为:“预计市值不低于人民币10亿元,最近两年净利润均为正且累计净利润不低于人民币5,000万元,或者预计市值不低于人民币10亿元,最近一年净利润为正且营业收入不低于人民币1亿元。”
据中钢洛耐12月8日更新的招股说明书(上会稿),本次A股IPO,中钢洛耐拟发行不超过2.25亿股,募集资金6亿元,用于年产 9 万吨新型耐火材料项目;新材料研发中心建设项目;年产 1 万吨特种碳化硅新材料项目;年产 1 万吨金属复合新型耐火材料项目。
宝武混改、上市两不误
近年来,宝武集团在实施兼并重组、扩大市场占有率、增强国际市场竞争力的同时,也在大力推行混合所有制改革,探索建立更加符合市场化要求的新的管理体制和运行机制。其中,选择符合钢铁行业发展需要、可以更好地利用社会资源、更大力度地发挥市场机制作用、更有效率地促进企业活力释放的领域和企业,通过集团范围内资产重新整合、重新调整、重新优化,组合成相对专业、相对独立、相对有竞争力的产业板块,吸引社会资本进入,推行员工持股等,构建多元化的股权结构,并将目标锁定于资本市场,力争利用两到三年的时间,将这些项目全部推向资本市场,成为公众公司,接受更大的挑战,应当说很有看头,也很有想象空间。
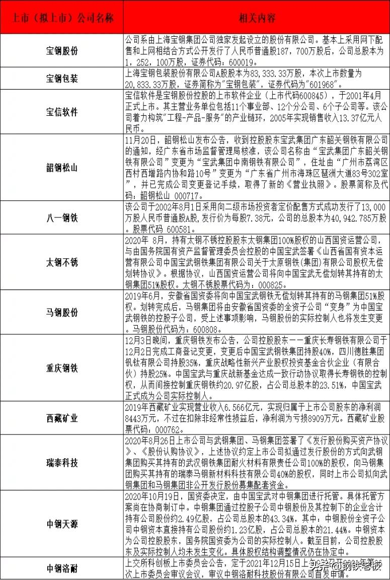
据统计,目前宝武系在A股的版图已扩容至10家上市公司,分别为宝钢股份、宝钢包装、宝信软件、韶钢松山、八一钢铁、太钢不锈、马钢股份、重庆钢铁、西藏矿业、瑞泰科技。加上近期混改后以上市和即将A股的企业目前已经扩展到12家,统计如下:

自2015年以来,中国宝武就开始实施了集团子公司的混改政策,推动了央企和民企协同发展,国有资本和社会资本深度融合。截止2021年中国宝武共有混合所有制企业200多户,旗下混合所有制企业已占全部企业的48.9%。几乎占据旗下全部企业的半壁江山。在混改政策的不断推进下,宝武也由前期的10家上市公司上升为12家上市子公司,宝武的发展情况一片大好。
(责任编辑:zgltw)







