-
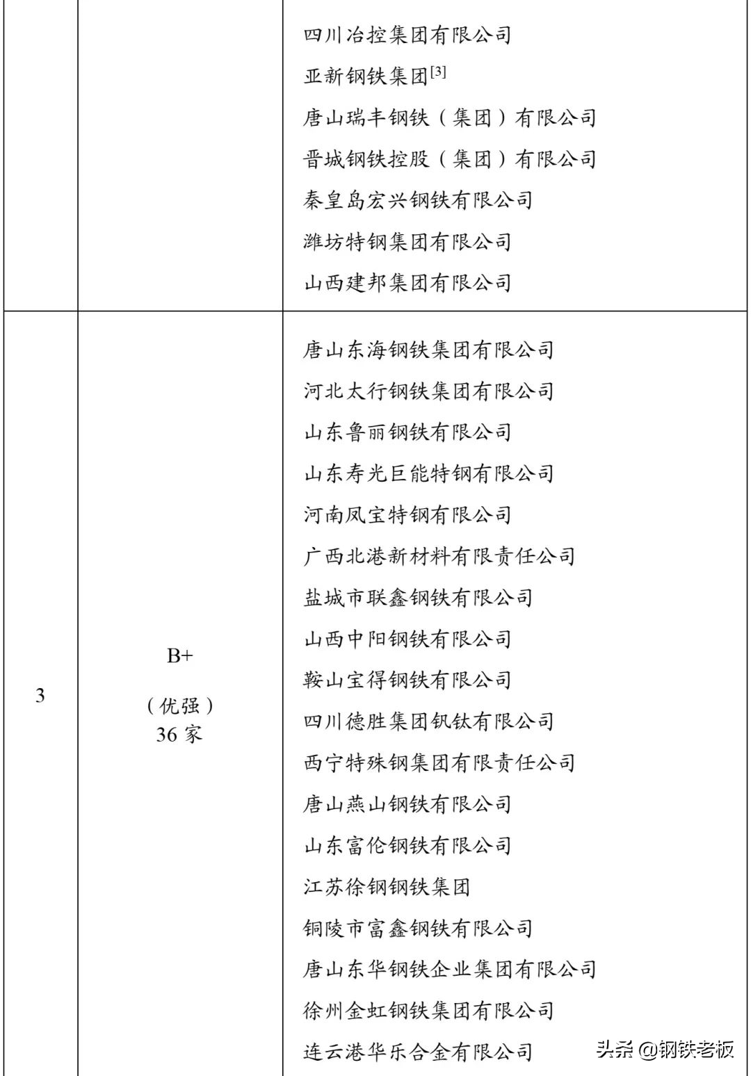
2021年12月15日,由冶金工业规划研究院主办的“2022中国和全球钢铁需求预测暨2021中国钢铁企业竞争力(暨发展质量)评级研究成果发布会”在北京召开。“2021中国钢铁企业竞争力(暨发展质量)评级研究成果”正式发布!其中四川3家钢企上榜!其中A级1家,四川冶控集团有限公司,B+级2家,四川德盛集团钒钛有限公司、四川省川威钢铁集团公司。
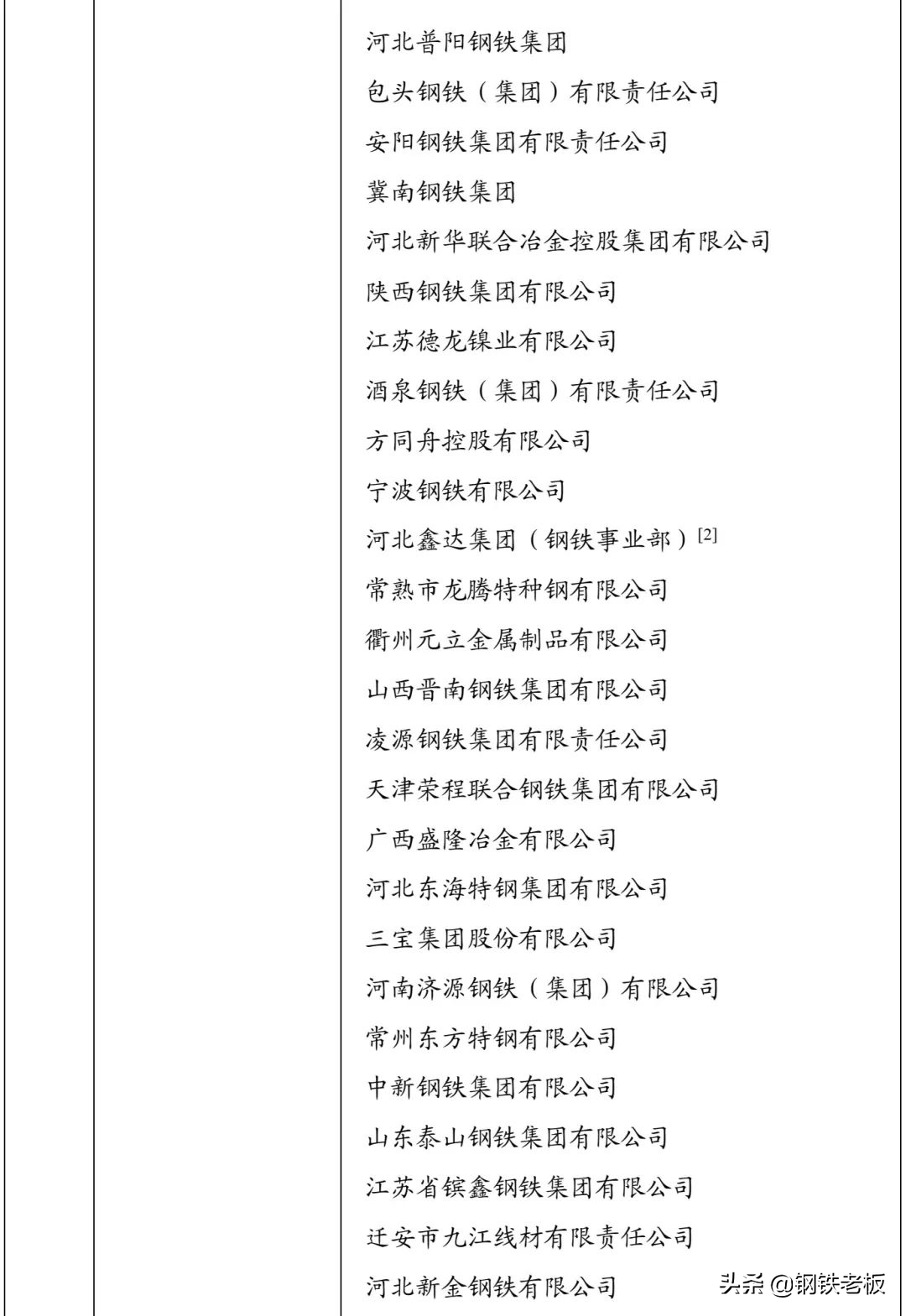
据悉,此次共有122家钢铁企业进入本次评估范围,合计粗钢产量占全国总产量的90.2%。进入评级A+、A、B+的钢铁企业共有92家,占评估钢铁企业总家数的75.4%,合计粗钢产量占全国总产量的86.3%。
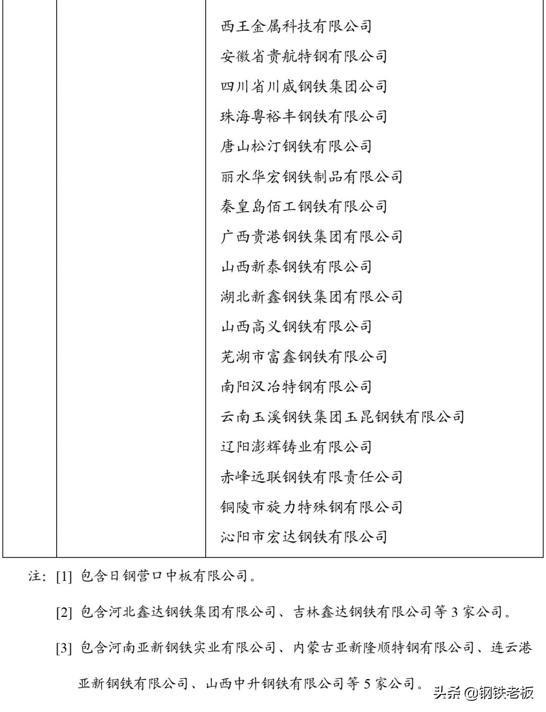
其中,竞争力(暨发展质量)评级为A+(极强)的钢铁企业有18家,占评估钢铁企业总家数的14.8%,合计粗钢产量占全国总产量的49.3%;竞争力(暨发展质量)评级为A(特强)的钢铁企业有38家,占评估钢铁企业总家数的31.1%,合计粗钢产量占全国总产量的26.1%;竞争力(暨发展质量)评级为B+(优强)的钢铁企业有36家,占评估钢铁企业总家数的29.5%,合计粗钢产量占全国总产量的10.9%。




据了解,本次参与钢铁企业竞争力(暨发展质量)评级的对象,包括国内大多数重点统计钢铁企业,吸纳了部分其他钢铁企业,共有122家钢铁企业进入本次评估范围,合计粗钢产量约占全国总产量的90.2%。
企业竞争力(暨发展质量)是企业综合生产力和服务能力的直接体现,本年度钢铁企业竞争力(暨发展质量)评级分3大板块、13项要素和23个指标,构建了标准指标体系框架。钢铁企业竞争力(暨发展质量)评级要素框架体系分为三个板块,分别是企业基础竞争力、企业发展竞争力和企业绩效竞争力。竞争力评级结果采用综合指标排序并结合专家研判。
(责任编辑:zgltw)







