中国炼铁网欢迎您!

中国炼铁网

当前位置: 主页 > 炼铁快讯 >

厉害!中国中冶1-9月新签合同超7000亿!19个重大钢铁工程项目合同额达372.6亿

时间:2020-10-20 15:33来源:泰科钢铁 作者:zgltw 点击:
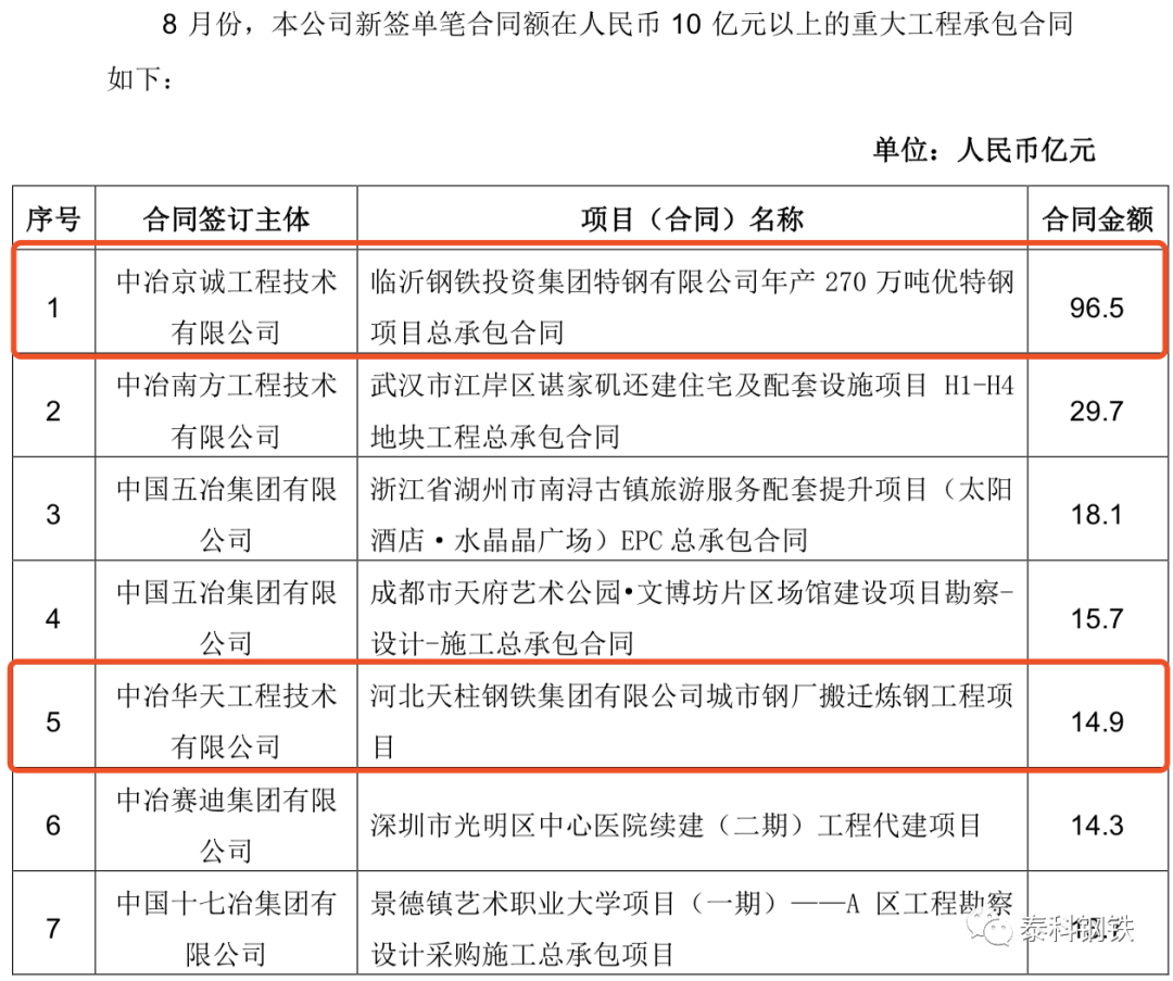
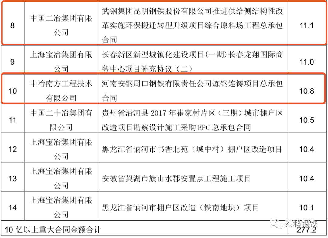
中国中冶 2020年1-9月新签合同额人民币7009.2 亿元,较上年同期增长31.1%,其中海外合同人民币 139.3 亿元。 其中10亿元以上的重大钢铁工程承包合同19个,合同金额高达372.6亿!具体如下:
  •        中国中冶2020年1-9月新签合同额人民币7009.2 亿元,较上年同期增长31.1%,其中海外合同人民币 139.3 亿元。其中10亿元以上的重大钢铁工程承包合同19个,合同金额高达372.6亿!具体如下:


    (责任编辑:zgltw)
顶一下
(0)
0%
踩一下
(0)
0%
------分隔线----------------------------
织梦二维码生成器