-
0月12日,华菱钢铁发布《2020年10月9日投资者关系活动记录表》(以下简称“《记录表》”)。
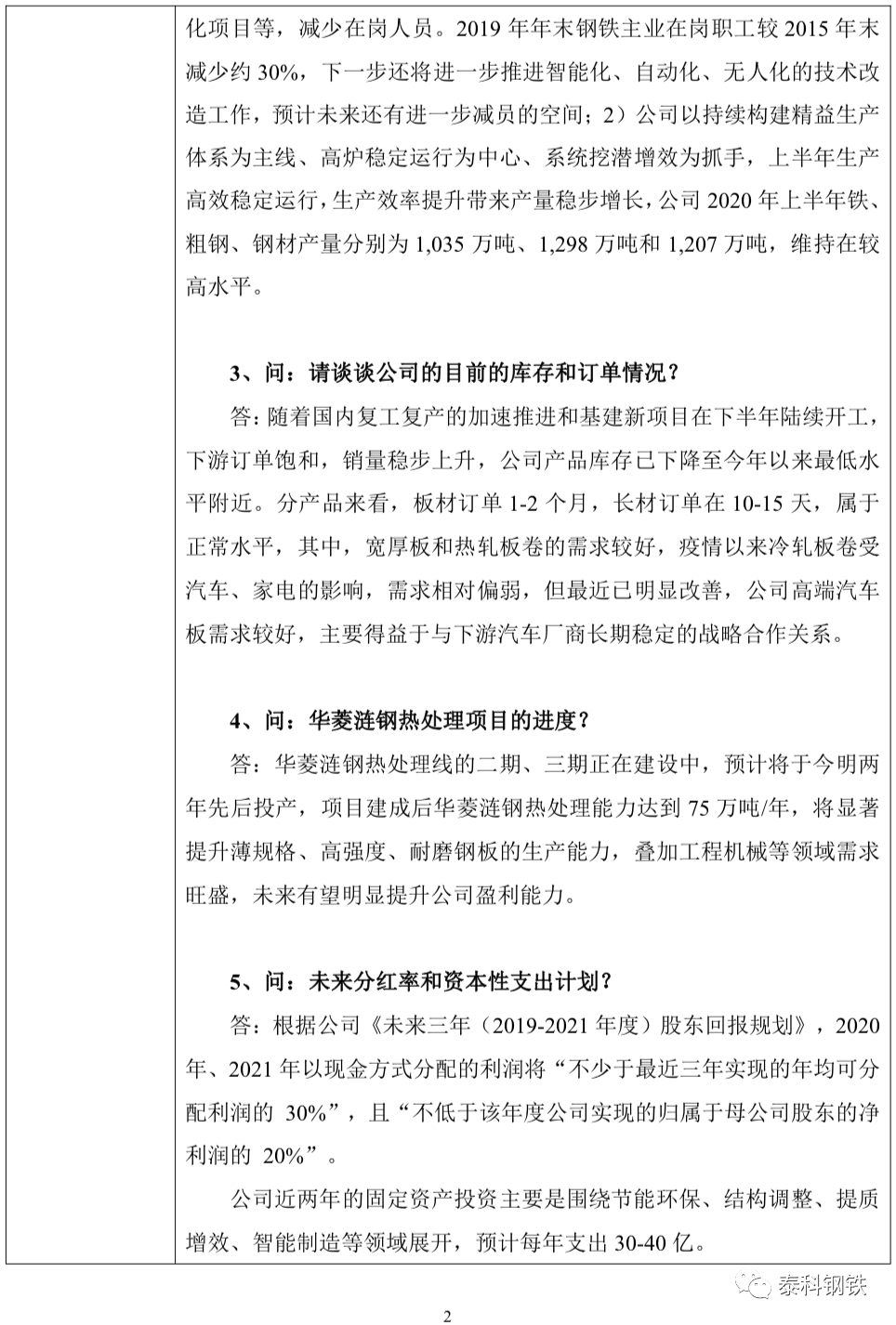
关于近几年劳动生产率不断提高的原因,《记录表》中显示:2020年6 月末,华菱湘钢、华菱涟钢劳动生产率分别达到1372吨/人·年、1340吨/人·年,较2016年末分别增长80.0%、99.7%。原因在于:(1)公司近年来持续开展优化人员结构、降低人工成本工作,以项目为抓手,重点推进智能制造项目、工艺流程优化项目、组织机构优化项目等,减少在岗人员。2019 年年末钢铁主业在岗职工较2015年末减少约30%,下一步还将进一步推进智能化、自动化、无人化的技术改造工作,预计未来还有进一步减员的空间;(2)公司以持续构建精益生产体系为主线、高炉稳定运行为中心、系统挖潜增效为抓手,上半年生产高效稳定运行,生产效率提升带来产量稳步增长,公司2020年上半年铁、粗钢、钢材产量分别为1035万吨、1298万吨和 1207万吨,维持在较高水平。



(责任编辑:zgltw)







