-
中国中冶在 2025 年 1-8 月新签合同额人民币 6,795.7 亿元,较上年同期降低 18.2%,这一数据直观地反映出公司在国内业务拓展上面临的挑战。在国内经济结构调整、行业竞争加剧等多种因素的综合影响下,中冶国内业务的增速出现了一定程度的放缓。然而,与之形成鲜明对比的是,其新签海外合同额人民币 642.2 亿元,较上年同期增长 8.9%,海外市场呈现出逆势上扬的良好态势。这一升一降之间,展现出中国中冶在全球市场布局中的策略性调整与积极应对。
冶金领域,上海宝冶集团有限公司签约山西通才工贸有限公司年产100万吨能源新材料精品钢管生产线建设项目EPC总承包工程合同 ,合同金额11.8亿元;中国五冶集团有限公司、中冶焦耐工程技术有限公司 签新和县星河实业有限责任公司160万吨/年焦化及尾气综合利用项目(EPC),合同金额79亿元。中国一冶集团有限公司、中冶建筑研究总院有限公司签约三门峡高新区铜基新材料产业园EPC总承包项目,合同额18.3亿元。中冶焦耐工程技术有限公司签约哈萨克斯坦 Qarmet No.8&9 焦化项目供货合同,合同金额12.7亿元。
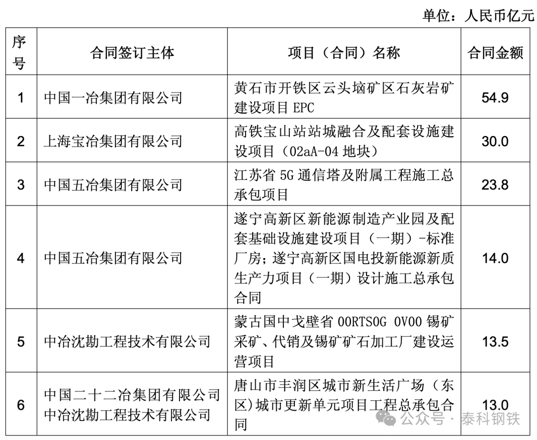
中国中冶8月新签单笔合同额在人民币10亿元以上的重大工程承包合同项目:

中国中冶7月新签单笔合同额在人民币10亿元以上的重大工程承包合同项目:

中国中冶6月新签单笔合同额在人民币10亿元以上的重大工程承包合同项目:


中国中冶5月新签单笔合同额在人民币10亿元以上的重大工程承包合同项目:

中国中冶4月新签单笔合同额在人民币10亿元以上的重大工程承包合同项目:

中国中冶1-3月新签单笔合同额在人民币10亿元以上的重大工程承包合同项目: 
中国中冶2月新签单笔合同额在人民币10亿元以上的重大工程承包合同项目:

中国中冶1月新签单笔合同额在人民币10亿元以上的重大工程承包合同项目: 
(责任编辑:zgltw)







