中国炼铁网欢迎您!
会员登陆
|
会员注册
|
会员中心
|
高级搜索
|
网站地图
|
TAG标签
RSS订阅
[
设为首页
] [
加入收藏
]
网站首页
炼铁文化
炼铁快讯
钢铁聚焦
技术经济指标
高炉设备参数
炼铁家园商城
炼铁企业名录
专家委员会
技术文摘库
走访炼铁
求职招聘
在建项目信息
炼铁交流杂志
炼铁影像
关于本站
搜索
检索标题
智能模糊
搜索
热门标签:
炼铁
培训
铁缘
交口县,天马
印尼
鞍钢,钢轨
河钢,宣钢
河钢
鞍钢
移钢机
当前位置:
主页
>
钢铁聚焦
>
中钢协:3月下旬重点钢企粗钢日产226.07万吨
时间:
2023-04-06 00:29
来源:
中国钢铁工业协会
作者:
zgltw
点击:
次
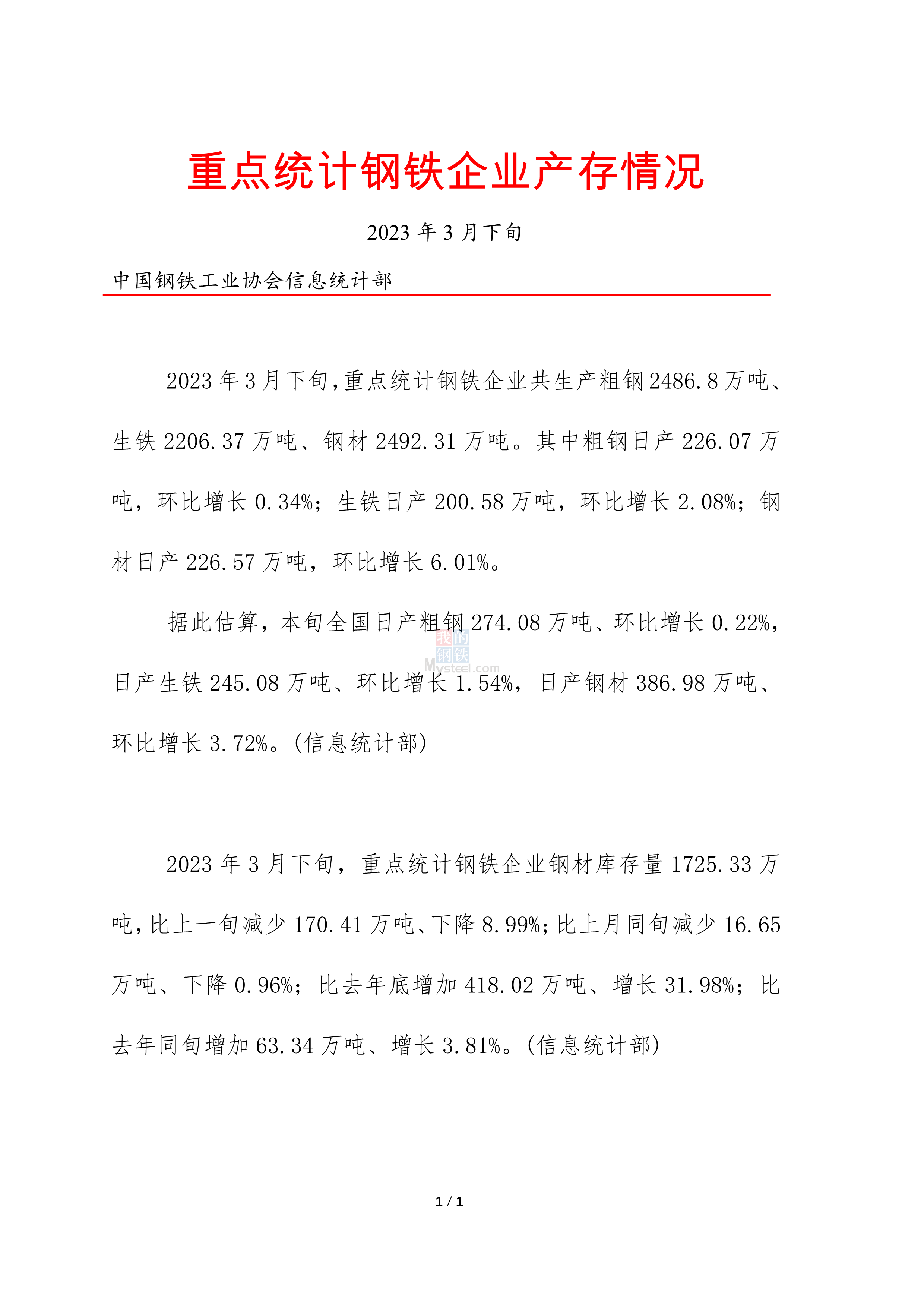
据中钢协数据,2023年3月下旬,重点统计钢铁企业粗钢日产226.07万吨,环比增长0.34%;钢材库存量1725.33万吨,比上一旬下降8.99%,比上月同旬下降0.96%。
据中钢协数据,2023年3月下旬,重点统计钢铁企业粗钢日产226.07万吨,环比增长0.34%;钢材库存量1725.33万吨,比上一旬下降8.99%,比上月同旬下降0.96%。
(责任编辑:zgltw)
顶一下
(0)
0%
踩一下
(0)
0%
------分隔线----------------------------
上一篇:
包钢股份1.1万吨管线钢助力国家西部天然气输送项目
下一篇:
全球2022年不锈钢产量同比减少5.2%至5525.5万吨
收藏
挑错
推荐
打印
热点内容
中国宝武集团钢铁板块的十三大钢铁子公司
原铁道部认证合格的65家钢厂
中国宝武智慧制造“四个一律”评价标准
敬业集团又有大动作,接手云南永昌钢铁!
钢铁“长乐系”揭秘!
鞍钢集团党委调整攀钢领导班子,李镇任攀钢党委书记、董事长
总投资330亿,日照钢铁承接广富、传洋、傅山、隆盛钢铁产能转移项目将开工!铁钢产能总计1700万吨,获中信银行56亿授信
邯钢搬迁涉县项目2月下旬正式开工,投资295.4亿!老区明年11月中旬关停!
达钢搬迁传来新消息...
唐山金马钢铁转移产能,在赤峰建300万吨精品钢基地!
织梦二维码生成器