-
邯郸市人民政府办公室
关于印发邯郸市加快推进钢铁行业高质量
发展实施方案的通知
各县(市、区)人民政府,市政府有关部门,冀南新区、邯郸经济技术开发区管委会:
《邯郸市加快推进钢铁行业高质量发展实施方案》已经市政府同意,现印发给你们,请结合实际认真贯彻落实。
邯郸市人民政府办公室
2022年11月16日
(此件公开发布)
邯郸市加快推进钢铁行业高质量发展
实 施 方 案
为贯彻落实工业和信息化部、国家发展改革委和生态环境部《关于促进钢铁工业高质量发展的指导意见》(工信部联原〔2022〕6号)精神,按照省政府办公厅《关于转发省工业和信息化厅省发展改革委省生态环境厅〈河北省加快推进钢铁产业高质量发展若干措施〉的通知》(冀政办字〔2022〕28号)要求,加快推进我市钢铁行业装备大型化、钢材精品化、布局合理化、生产绿色化、企业智能化,持续推动全市钢铁行业高质量发展,特制定本方案。
一、指导思想
以习近平新时代中国特色社会主义思想为指导,完整准确全面贯彻新发展理念,加快构建新发展格局,深入贯彻落实市委、市政府工作部署,深化钢铁行业供给侧结构性改革,以高质量发展为引领,以创新驱动为动力,以品种结构优化和质量提升为主线,以优化布局和兼并重组为抓手,以打造绿色低碳钢铁为核心,大力延伸产业链,推进邯郸钢铁行业高质量发展。
二、基本原则
坚持创新驱动、高效发展。构建新型产学研用创新体系,大力推广应用新工艺、新技术,加快重大技术装备和重大工程所需高端品种的研发和产业化,持续提升有效供给能力。
坚持精准调控、分类施策。综合运用资金、土地、环保等政策手段,引导、鼓励、支持优势企业实施兼并重组、退城进园、减量置换,提高钢铁企业集约化、规模化水平。
坚持转型升级、提质增效。全面提高工艺装备、产品质量水平,推动钢铁产业链和价值链向高端延伸,提升钢铁产业发展质量和综合竞争力。
坚持生态优先、绿色发展。从钢铁制造全流程、钢铁产品全生命周期评价的角度,大力发展循环经济,积极研发、生产、使用全生命周期绿色钢材产品,构建钢铁产业绿色制造体系。
三、主要任务
(一)实施创新驱动。鼓励钢铁企业加大研发投入,加强关键核心技术突破,推动全市重点钢铁企业普遍建立研发机构。鼓励支持企业发展高品质特殊钢、特种合金钢、高纯铁、超纯铁等高端铁基新材料,着力打造世界一流的铁基新材料基地。支持龙凤山铸业研发生产高纯铁、超纯铁铁基新材料。鼓励钢铁企业联合科研院所、高校建设钢铁产业创新联盟,支持永洋特钢与上海大学等院校以及冶金工业经济发展研究中心开展战略合作。鼓励钢铁企业牢固树立质量为先、品牌引领意识,深入推进以用户为中心的服务型制造,提升产品和服务附加值。(责任单位:市科技局、市发展改革委、市教育局、市市场监管局、市工业和信息化局,有关县〈市、区〉政府)
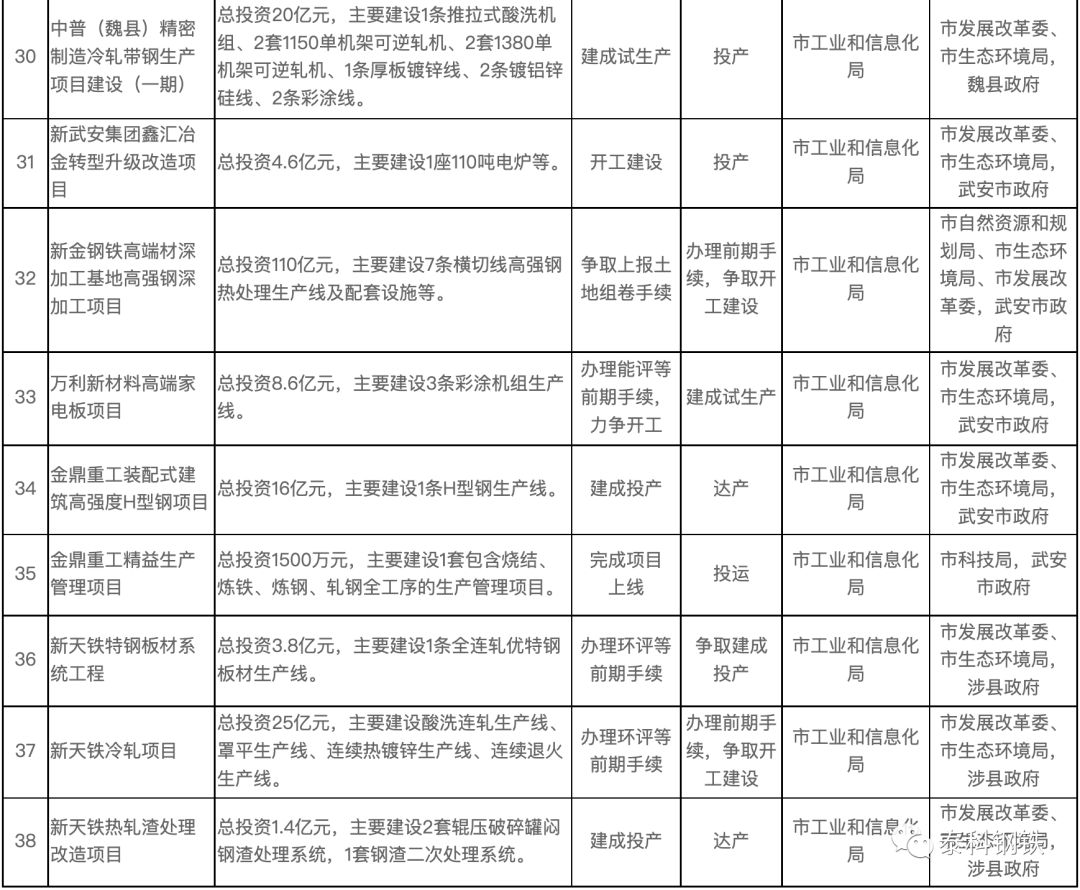
(二)延伸产业链条。鼓励支持钢铁企业整合上下游资源,以多品种、精细化、高端化为方向,推进产品结构优化升级,努力延伸产业链,提升产品附加值和竞争力。推进中普(魏县)精密制造冷轧带钢项目、万利新材料高端家电板项目、赛迪永洋冶金配件制造项目、金鼎重工装配式建筑高强度H型钢项目建设。鼓励钢铁企业与国内大型钢铁企业交流学习,推动钢铁企业与汽车、家电制造等企业合作,促进钢铁企业由生产商向服务商转变。(责任单位:市发展改革委、市工业和信息化局、市生态环境局,有关县〈市、区〉政府)
(三)严禁违规产能。深入落实习近平总书记“四个决不允许”要求,严格执行环保、质量、技术、能耗、水耗、安全等法律法规,利用综合标准依法依规推动不达标产能退出,严防“地条钢”死灰复燃和已化解过剩产能复产。严格执行工业和信息化部《钢铁行业产能置换实施办法》(工信部原〔2021〕46号)、国家发展改革委《关于钢铁冶炼项目备案管理的意见》(发改产业〔2021〕594号),严禁以任何名义、任何方式新建扩大冶炼产能项目,不得以机械加工、铸造、铁合金等名义新增钢铁产能。健全防范产能过剩长效工作机制,保持零容忍高压态势,严肃查处钢铁产能违法违规行为,认真核查举报线索,依法依规查处问责。(责任单位:市工业和信息化局、市发展改革委、市生态环境局、市市场监管局、市应急管理局,有关县〈市、区〉政府)
(四)优化产业布局。坚持专业化、规模化、差异化发展相结合,通过兼并重组及城市钢厂搬迁实现钢铁企业布局优化。鼓励钢铁冶炼项目依托现有生产基地集聚发展,支持邯钢老区退城搬迁项目建设,推进冀南钢铁二期、普阳钢铁二期、太行钢铁二期、新金永洋紫山整合重组等项目早日开工建设。进一步打造精品钢材“一集群五基地”产业格局,“一集群”即武安市精品钢材产业集群,“五基地”即新兴铸管球墨铸铁管研发生产基地、邯钢汽车家电优质板材生产基地、涉县棒线材和宽厚板生产基地、永年区特钢生产基地、峰峰矿区特钢及不锈钢生产基地等五个基地。(责任单位:市发展改革委、市工业和信息化局、市生态环境局,河钢集团邯钢公司,有关县〈市、区〉政府)
(五)加强国际合作。支持优势钢铁企业积极参与“一带一路”沿线国家重大工程建设。以东南亚、中亚、非洲、拉美、中东欧等国家为重点,有针对性地开展项目洽谈和对接,推动已签约项目尽快落实。深化国际产能合作,引导我市钢铁产品、装备、技术、服务等协同“走出去”,推动建设武安文安公司马来西亚钢铁、新峰公司埃及钢铁等项目,加快项目前期手续办理,力争早日开工建设。(责任单位:市发展改革委,有关县〈市、区〉政府)
(六)整合铁矿资源。鼓励现有矿山企业整合重组,改造提升,促进难选矿综合选别和利用技术应用,提高产业集中度和开发利用水平,提升资源保障能力。加快文安钢铁西石门铁矿复产项目顺利完成,推进金元矿业南李庄铁矿采选工程项目建设。大力拓展境外铁矿资源,聚焦海外优质铁矿资源,引导和支持有条件的钢铁企业加大权益矿开发力度,尽快形成生产供应能力。拓宽铁矿经贸合作渠道,加强与西非和俄罗斯、哈萨克斯坦、蒙古等国家和地区的铁矿石资源合作。(责任单位:市自然资源和规划局、市生态环境局、市发展改革委、市应急管理局,有关县〈市、区〉政府)
(七)深化绿色改造。基于全生命周期绿色发展理念,引导钢铁企业按照“绿色矿山、绿色采购、绿色物流、绿色制造、绿色产品、绿色产业”六位一体发展模式,推动实现全面协调可持续发展。积极推广烧结烟气循环、高炉煤气精脱硫等技术应用,推动实施工业节能、节水改造、资源综合利用等项目,切实提升钢铁行业资源能源利用效率和绿色化水平。加快对全市钢铁企业1000立方米以下高炉、100吨以下转炉升级改造(铸造用生铁和特钢企业除外),推进炼铁、炼钢主体装备大型化。对标先进,鼓励钢铁企业“升A晋B”,创建绿色工厂企业,“一企一策”推进钢铁企业绿色化改造,推进新天铁热轧渣处理改造及焦化脱硫制酸、华信特钢矿渣微粉综合利用项目实施。实施清洁运输,大力推广新能源汽车,加快推进行业运输“公转铁”项目,推动永洋特钢临洺关铁路专用线项目顺利实施。(责任单位:市发展改革委、市生态环境局、市工业和信息化局、市科技局、市交通运输局、市自然资源和规划局,有关县〈市、区〉政府)
(八)推进电炉炼钢。推进废钢资源高质高效利用,适度有序引导电炉炼钢发展。对全废钢电炉炼钢项目执行差别化产能置换、环保管理等政策。鼓励有条件的高炉—转炉长流程企业就地改造转型发展电炉短流程炼钢。推进废钢回收、拆解、加工、分类、配送一体化发展,进一步完善废钢加工配送体系建设。推进永洋特钢1座55吨电炉、普阳钢铁二期1座100吨电炉、鑫汇项目1座110吨电炉开工建设;加快华信特钢废钢回收加工项目、武安市恒钢再生资源回收利用有限公司200万吨废钢加工基地项目实施。(责任单位:市工业和信息化局、市发展改革委、市生态环境局,有关县〈市、区〉政府)
(九)推动智能制造。推动数字产业与钢铁产业深度融合,推进5G、工业互联网、人工智能等技术在钢铁行业的应用。支持企业实施技术改造示范项目,实施智能制造引领工程,建设具有行业先进水平的智能车间、智能工厂,打造智能制造标杆企业。鼓励企业建设工业大数据集成平台和大数据中心,大力提升数字化管理水平,提高钢铁行业智能化制造水平,推进河钢集团邯钢公司邯宝生产线智能工厂、金鼎重工精益生产管理、新兴铸管数字化转型及自动化控制研发等智能项目顺利实施。(责任单位:市工业和信息化局、市发展改革委、市科技局,河钢集团邯钢公司,有关县〈市、区〉政府)
四、保障措施
(一)加强组织领导。市有关部门要加强对接沟通和工作指导,各司其职,密切配合,合力推动钢铁行业高质量发展工作顺利实施。有关县(市、区)政府要对本地钢铁行业高质量发展工作负总责,制定实施方案,建立政府领导、部门协作、企业主责的协调推进机制,细化目标任务,明确责任分工,建立工作台账,确保按时完成各阶段工作任务。
(二)强化政策支持。市有关部门要加强与省对口部门的协调联系,争取各项优惠政策,对承担钢铁行业高质量发展工作任务的企业加大支持力度。支持钢铁企业中的科技领军企业开展跨行业、跨领域关键核心技术研发,对其牵头承担的市级科技计划项目,给予最高不超过100万的财政资金支持。同时,支持申报省级重大科技计划项目,争取省级重大科技计划项目资金支持。实施质量标准提升行动,对首次获得中国质量奖、中国质量奖提名奖的企业分别奖励200万元、100万元;对首次获得省政府质量奖组织奖的企业奖励50万元;对新认定中国驰名商标的企业省奖励50万元、市奖励20万元;对主持国际标准、国家标准、行业标准制修订的企业分别资助30万元、20万元、10万元。
(三)实施督导服务。着力解决工作推进中遇到的各类矛盾和问题,深入一线指导,精准纾困解难,倾情倾心倾力,以高质量服务促进钢铁行业高质量发展。对工作不重视、措施不落实、成效不明显的单位,采取提醒、约谈、通报等措施,强力推进钢铁行业高质量发展工作落到实处、取得实效。




(责任编辑:zgltw)







