-
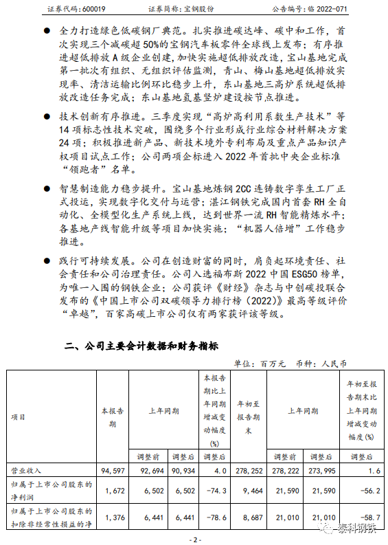
宝钢股份10月25日晚间发布了三季报,数据显示,公司前三季度实现营业收入2782.52亿元,同比增长1.6%;实现归母净利润94.64亿元,同比下降56.2%。 单季度来看,宝钢股份第三季度实现归母净利润16.72亿元,同比下降74.3%,较第二季度下降58.8%。 宝钢股份表示,三季度,消费复苏节奏不及预期,钢铁下游房地产、家电、工程机械、集装箱等行业需求下降,钢铁市场总体呈现弱需求、低预期的运行态势。钢材价格低迷,三季度国内钢材价格指数环比下降16.2%,原燃料成本下降空间有限,钢铁企业购销差价持续收窄。报告期内,公司铁水成本和吨钢利润保持行业前列,公司经营业绩达到预期。 


(责任编辑:zgltw)







