-
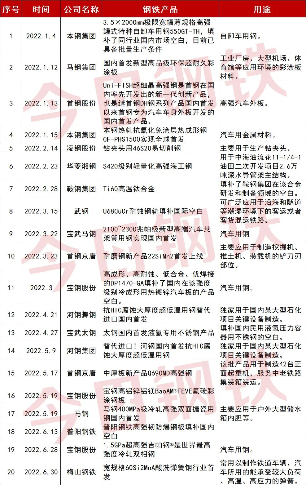
2022年以来,钢铁行业喜讯频传,我国在钢铁制造领域取得了一些创新和突破,1月本钢热轧抗氧化免涂层热成形钢CF-PHS1500实现全球首发;3月武钢研发的U68CuCr耐蚀钢轨填补国际空白;5月河钢国内首发抗HIC腐蚀大厚度超低温用钢,成功实现替代进口……
据不完全统计,2022年上半年共计20项钢铁行业研发产品填补国内空白、实现国内首发,具体如下:

据前瞻产业研究院《2022年全球钢铁技术全景图谱》显示,截至2022年5月20日,我国是全球第一大钢铁技术来源国,钢铁专利申请量占全球钢铁专利总申请量的61.72%;其次是日本和德国,占比仅为28.20%和2.34%。
另一项数据显示,截至2022年5月20日,全球钢铁行业专利申请数量TOP10申请人分别是杰富意钢铁株式会社、宝山钢铁股份有限公司、武汉钢铁有限公司、马鞍山钢铁股份有限公司、攀钢集团攀枝花钢铁研究院有限公司、蒂森克虏伯钢铁欧洲股份公司、南京钢铁股份有限公司、首钢京唐钢铁联合有限责任公司、山东钢铁股份有限公司和上海梅山钢铁股份有限公司。
全球钢铁行业专利申请数量排行前十的钢企中,我国钢企占了8家。由此可见,不管从整个钢铁行业还是独立的钢铁企业,我国对于先进创新的钢铁技术具有迫切的追求,也研发了越来越多的全球首发、填补国际空白的先进钢铁产品。
近年来,面对生存压力和“卡脖子”难题,中国钢企吹响转型号角,高附加值钢材攻关不断结出硕果,在不少领域填补国内空白,成功替代进口材料,部分尖端产品实现全球首发。据此前统计,2020年全年仅有22个钢铁产品填补国内空白,而在疫情压力下的2022年,仅仅上半年我国已有20项钢铁产品填补国内空白,多个领域已成功替代进口,实现国内首发,甚至还有两项实现全球首发。从“卡脖子”到“掰腕子”,中国的钢铁技术已具备一定的竞争力,在这一阶段,钢铁产业以及上下游更需要乘胜追击,凭借匠心与恒心,去开创中国钢铁行业的光明前途。
(责任编辑:zgltw)







