中国炼铁网欢迎您!
会员登陆
|
会员注册
|
会员中心
|
高级搜索
|
网站地图
|
TAG标签
RSS订阅
[
设为首页
] [
加入收藏
]
网站首页
炼铁文化
炼铁快讯
钢铁聚焦
技术经济指标
高炉设备参数
炼铁家园商城
炼铁企业名录
专家委员会
技术文摘库
走访炼铁
求职招聘
在建项目信息
炼铁交流杂志
炼铁影像
关于本站
搜索
检索标题
智能模糊
搜索
热门标签:
公告
河钢
炼铁
培训
烧结
计划,钢铁
中间罐
越南,钢铁
高炉,钢厂
装备技术
当前位置:
主页
>
钢铁聚焦
>
唐山东华钢铁企业集团有限公司整合重组减量置换转型升级项目
时间:
2022-07-06 02:39
来源:
唐山市人民政府网
作者:
zgltw
点击:
次
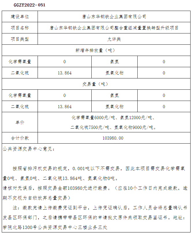
建设项目主要污染物总量交易核定确认单
建设项目主要污染物总量交易核定确认单
(责任编辑:zgltw)
顶一下
(0)
0%
踩一下
(0)
0%
------分隔线----------------------------
上一篇:
国资委:中央企业全力做好迎峰度夏电力保供
下一篇:
建龙集团在黑龙江区域谋划3大重点项目
收藏
挑错
推荐
打印
热点内容
原铁道部认证合格的65家钢厂
敬业集团又有大动作,接手云南永昌钢铁!
鞍钢集团党委调整攀钢领导班子,李镇任攀钢党委书记、董事长
钢铁“长乐系”揭秘!
中国宝武智慧制造“四个一律”评价标准
邯钢搬迁涉县项目2月下旬正式开工,投资295.4亿!老区明年11月中旬关停!
总投资330亿,日照钢铁承接广富、传洋、傅山、隆盛钢铁产能转移项目将开工!铁钢产能总计1700万吨,获中信银行56亿授信
达钢搬迁传来新消息...
唐山金马钢铁转移产能,在赤峰建300万吨精品钢基地!
中天钢铁海门港片区千万吨绿色精品钢项目正式签约
织梦二维码生成器