西宁特钢更换董事长
时间:2023-01-05 02:05 来源:中国炼铁网 作者:zgltw 点击:次
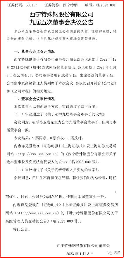
1月3日,西宁特钢(600117.SH)公告称,公司于2023年1月3日召开九届五次董事会,审议通过了《关于选举九届董事会董事长的议案》,由于张伯影工作变动,选举马玉成任公司九届董事会董事长,任期自董事会审议通过之日起至九届董事会届满为止。
|
1月3日,西宁特钢(600117.SH)公告称,公司于2023年1月3日召开九届五次董事会,审议通过了《关于选举九届董事会董事长的议案》,由于张伯影工作变动,选举马玉成任公司九届董事会董事长,任期自董事会审议通过之日起至九届董事会届满为止。
|